就业信息
就业信息
就业信息

济南市环境研究院2016年度招聘启事

作者: 来源: 日期:2016-05-24 人气:

    济南市环境研究院隶属于济南市环境保护局,主要职责是围绕环境问题开展研究和为环境管理提供技术服务。近年来,承担了大量的环境规划、科研类项目,包括多项国家和省级标准编制以及济南市环境保护“十三五”规划编制、济南泉域水环境基础现状调查、济南市大气污染成因及对策研究等近百项技术支撑项目,得到管理部门的充分认可和行业专家的一致好评。分别与中国科学院、中国环境科学研究院、环保部环境规划院、沈阳环境科学研究院、山东省环境规划研究院、山东大学、北京师范大学、北京交通大学、北京科技大学等单位建立了战略合作伙伴关系,并挂牌成立了中科院地理科学与资源研究所“院士专家基层服务工作站”、山东大学环境科学与工程学院“学生实践基地”和北京师范大学环境学院“实习基地”,参与发起了济南市水生态文明研究与促进会。

    现因单位业务拓展和规划发展需要,诚聘以下人员:

    一、基本要求

    (一)热爱环境保护事业,有志于从事环境规划、科研工作。具有积极进取、主动学习、努力创新、认真负责的工作习惯,具有良好的心理素质、团队协作意识和组织、交流能力。

    (二)硕士及以上学历*,应届硕士研究生年龄不超过28周岁,博士年龄不超过32周岁。有工作经验者另行商定。

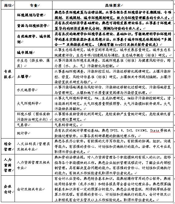
    二、招聘岗位要求

    


    三、应聘说明

    (一)应聘者请将个人简历及相关证明材料发送邮件至jnep@jnep.cn,邮件主题为“毕业院校-姓名-学位-应聘岗位”,邮件中简要介绍应聘者基本情况(含联系方式)、专业、合作导师、主要项目经历、主要成果,附件不超过3M。

    (二)经初步筛选后,将邮件或电话通知入围者参加面试。

    (三)合则约见,谢绝来人来电来访。

    四、其他说明事项

    (一)聘用人员统一办理济南市户口。

    (二)聘用博士人员人事关系在我院,年薪十万以上。

    (三)*聘用硕士人员人事关系在我院全资子公司,待遇与我院同级别人员待遇相当,工作满两年表现优秀者可将人事关系转至我院。

    (四)本启事长期有效。


上一篇:山东大学显微表征平台(2016)非事业编制实验技术人员招聘启事

下一篇:山东莱钢节能环保工程有限公司招聘简章